
Mem
The Missing Memory Layer for AI Coding Assistants
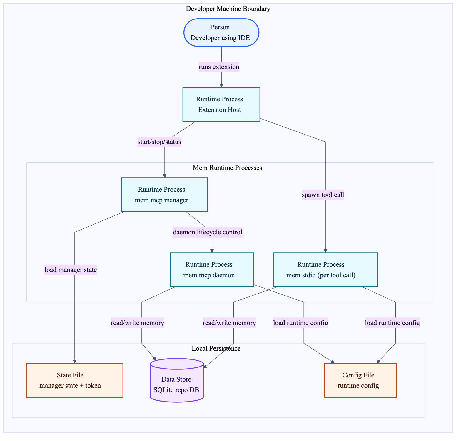
Mem is a local memory layer for AI coding assistants. It stores important knowledge about a repository such as decisions, constraints and key code references so the assistant does not start from zero every session. The memory is tied to the repo and works across tools like Cursor, Claude Code and Copilot, so you can switch assistants without losing context.
“what does not kill me makes me stronger”
Reviews (0)
No reviews yet
Be the first to predict the death of this product!


